VOID
FUTURENEMY
CONTAC
INSTAGRAM
TWITTER
ARCHIVE
VOID
FUTURENEMY
CONTAC
INSTAGRAM
TWITTER
ARCHIVE
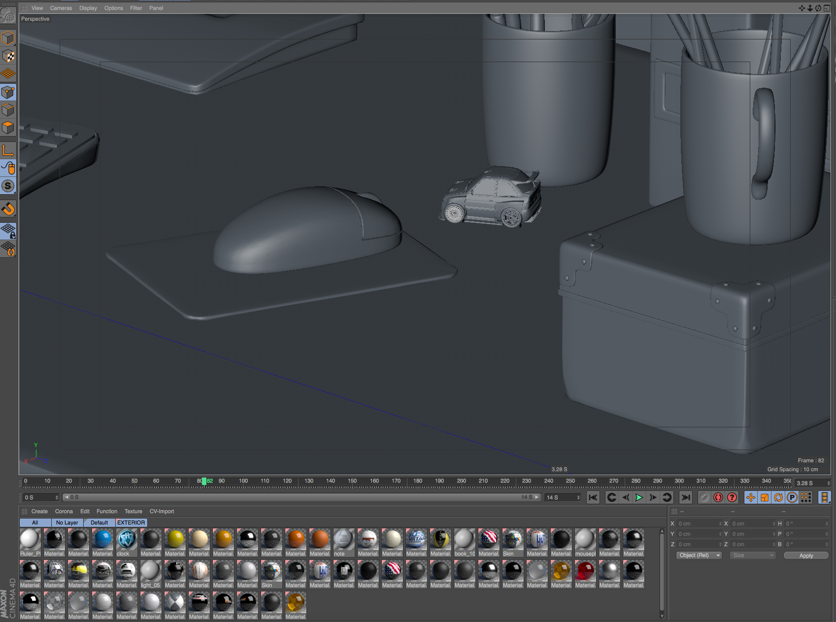
stop motion style animation using the amazing cossie V2 from ken block
all made on
MAXON C4D
and
CORONA
render, final post and cc color using
ADOBE AE